来源:厦门大学新闻网
https://news.xmu.edu.cn/2020/0131/c1552a393634/page.htm
一、什么是新型冠状病毒?
此次引起流行的冠状病毒为β属新型冠状病毒(2019-nCoV),由于病毒包膜上有向四周伸出的突起,形如皇冠而得名,和2003年的SARS、2012年的中东呼吸综合征(MERS)为同一种属的新型。当前,还没有明确的特效药。可试用α-干扰素雾化吸入、洛匹那韦/利托那韦。
二、新型冠状病毒的传播途径有哪些?
经呼吸道飞沫传播是主要的传播途径,亦可通过接触传播。
三、哪些人容易感染新型冠状病毒?
依据目前的流行病学特点,40-60岁发病较多,以男性为主,儿童已有发病,人群普遍易感,对于60岁以上老年人、有基础性疾病(如肾病、糖尿病、肺部疾病等)的人更容易感染且更易重症化。
四、如何区分感冒、流感和新型冠状病毒感染的肺炎?
1. 感冒一般指人在着凉、劳累等因素引起的以鼻咽部上呼吸道症状为主要表现的疾病。症状主要是鼻塞、流涕、打喷,无明显发热,体力、食欲无明显影响,无明显头痛、关节痛、周身不适等症状。感冒的人一般上呼吸道症状很重,但全身表现较轻,一般没有危险;
2. 流感是由流感病毒感染引起的呼吸道疾病,不仅是上呼吸道问题,还会引起下呼吸道感染,也就是肺炎。流感常在冬春季流行,有甲型流感和乙型流感。流感病人发病急,症状严重,全身症状多,会发热,可能一两天内体温上升到39度以上,头痛、肌肉乏力、食欲下降等症状明显。对于老人、孩子、肥胖人士、孕妇或有基础病等人群,流感可致非常严重的重症肺炎,甚至导致死亡;
3. 新型冠状病毒感染的肺炎
(1)无症状带毒者:
感染之后不发病,尽在呼吸道中检测到病毒,所以要求从疫情发生地回来的市民要主动报告,自我隔离;
(2)轻症患者:
仅有一点发热、咳嗽、畏寒及身体不适;
(3)重症患者:
早期症状尤其是前三五天为发热咳嗽及逐渐加重的乏力,一周后病情逐渐加重,发展到肺炎,甚至重症肺炎。重症病人会出现呼吸加快、呼吸衰竭、多脏器损害等情况,进一步加重的话可能需呼吸机支持或生命支持系统的支持,可能会导致死亡。典型新型冠状病毒感染的肺炎病例,病情有一个逐步加重的过程。到了第二周,病情往往最为严重。
五、师生们应如何预防传染?
1. 从湖北来(返)师生
两周内有湖北旅行或居住史的来校湖北人、从湖北返校的师生、到湖北旅行返校或返乡者等。
(1)要积极配合现住址所在的社区居委会和学校完成有关信息登记。
(2)密切关注自己的健康状况,一般需要在家观察两周时间,观察期间注意休息,避免参加各种聚会和外出活动。非必要不要出门,也不要迎客入户,居家观察,以保护自己及身边亲戚朋友。
(3)勤洗手,尤其在手被呼吸道分泌物污染时(就是打喷嚏用自己的手捂住之后),要用流动水及肥皂(或洗手液)洗手。

(4)出现呼吸道症状时应避免接触家人和同事,接触时请戴口罩。打喷嚏或咳嗽时用纸巾或肘袖遮住口、鼻,使用后的纸巾不要随便乱扔,要丢到垃圾桶里。
(5)14天内若出现上述新型冠状病毒感染的肺炎症状时,到就近的三级医院发热门诊就诊,前往医院就诊时避免乘坐公共交通工具。就诊时主动告知医务人员旅行史,并注意以下事项:
a. 前往就医时请您和陪同人员均佩戴口罩,咳嗽时用纸巾或袖子捂住口鼻,避免用手直接擦拭口水等分泌物。
b. 尽量避免搭乘拥挤的公共汽车,乘坐交通工具时尽量打开车窗进行自然通风,往医院过程如需帮助请致电120。
c. 到达医院后马上前往预检分诊台,告知医护人员自己的旅行经历和症状,听从医护人员指引就诊。
d. 配合相关医务人员采取的调查、隔离和消毒等处置措施。
2. 在校居住师生
(1)积极配合现住址所在的社区居委会和学校做好摸排工作,如实告知与湖北来(返)厦人员来往接触情况,如有无湖北亲属、朋友来厦,有无与湖北来(返)厦人员接触情况。
(2)尽量避免长时间在人群密集的“高危地带”逗留,外出需戴口罩;

(3)保持手卫生,外出回宿舍必须洗手,咳嗽、饭前便后也要用流水及肥皂洗手或者使用含75%酒精成分的免洗洗手液;
(4)宿舍室内注意通风,每日3次以上,保持居住及工作环境空气清洁;不便通风的场所、地面墙壁和门窗应注重消毒;
(5)避免共用同学生活用品,如碗碟、饮水杯、餐具、毛巾、床上用品等,请使用消毒后餐具;
(6)打喷嚏或咳嗽时,用手肘衣服遮住口鼻,不随地吐痰,口鼻分泌物用纸巾包好,弃置于有盖垃圾箱内;
(7)如果出现发热、头晕、咳嗽、呼吸困难等,应戴上口罩立即去医院就诊;
(8)开学后返校时,请配合学校做好晨(午)检筛查工作,师生不带病上课。经排查出现发热等症状的师生,应立即戴好口罩前往指定医院就诊;
(9)对确诊患者密切接触的同学要进行医学观察两周。
六、如何识别、判断及就医选择?
1. 有以下三种情况中的一种,加上又有发热,建议到医院去诊治:
(1)两周内有武汉市(或湖北省)旅行或居住史;
(2)两周内接触过来自武汉(或湖北省)的发热伴咳嗽患者;
(3)所在家庭、单位、学校有聚集性发病的发热伴咳嗽患者。
2. 如果头痛、流鼻涕、咳嗽、喉咙痛怎么办?
据华中科技大学同济医学院附属同济医院建议,若体温低于38℃,居家隔离,按当地规定上报,密切观察症状变化;根据说明书可以服用布洛芬等药物。如自觉严重,先去社区医院就诊。若体温超过38℃,前往发热门诊。
3. 无明显发热,但全身酸胀,腹痛腹泻,该怎么办?
轻症隔离,重症就医。目前新型冠状病毒感染的首发症状包括胃肠道不适,出现腹泻时要注意居家隔离,注重保证营养,适量多饮糖盐水。如症状加重,及时就医。
4.感到胸闷但不发热,要紧吗?
胸闷可由精神紧张、心脏病、哮喘、慢性肺部疾病等引起,若既往有高血糖、高血脂、高血压、心脏病、慢性肺部疾病等情况,或居家休息,无好转建议至医院就诊。
5.若出现发热、胸闷等不适症状,应保持高度警惕,尽早就医。最好步行至最近的医疗机构(戴口罩,尽量不乘坐电梯),进行血常规、CRP、胸部CT检查及病毒相关检测。
七、接触了来自武汉/湖北等疫区的人,该怎么办?
有密切接触者,要居家隔离观察要根据最后的接触时间,往后14天,如果都没有发热、咳嗽、胸闷、腹泻症状,是可以无需再就诊检查。如果接触后14天内出现上述症状,可前往本市定点医院的发热门诊就医。
八、去医院就诊时要注意什么?
1. 详细告知医生患病情况和就医过程,尤其要告知近期是否有武汉旅行史以及是否与可疑患者接触史;
2. 诊疗过程中应佩戴外科口罩,保护自己和他人。

厦门市医疗机构发热门诊一览
九、如何保护自己远离新型冠状病毒传染?
(1)冠状病毒以飞沫传播为主,正确佩戴医用外科口罩;
(2)打喷嚏或者咳嗽时不要用手直接遮挡,用肘部遮挡;
(3)正确、及时用流动水加肥皂洗手至少20秒,或者含75%酒精成分的免洗洗手液;避免用未清洗的手触碰眼睛、鼻子和嘴巴;
(4)提高免疫力,尽量少去人多且封闭的场所。加强锻炼 、规律作息,提高自身免疫力是避免被感染的最重要手段。
十、在家中怎样预防新型冠状病毒传染?
(1)增强卫生健康意识,适量运动、早睡早起、不熬夜可提高自身免疫力;
(2)保持良好的个人卫生习惯,咳嗽或打喷嚏时用纸巾掩住口鼻,经常彻底洗手,不用脏手触摸眼睛、鼻或口;
(3)居室多通风换气,每日三次以上,并保持整洁卫生;
(4)尽可能避免与有呼吸道疾病症状(如发热、咳嗽或打喷嚏等)的人密切接触;
(5)密切关注发热、咳嗽等症状,出现此类症状一定要及时到发热门诊就医;
(6)房间消毒;如有疑似患者,居住过的环境一定要进行清洁、消毒,新型冠状病毒对热敏感、可用75%酒精、含氯消毒剂、过氧化氢消毒液,氯仿等脂溶剂进行消毒。
十一、居家医学观察应注意什么?
(1)家庭内应配备必要的消毒剂和佩戴口罩;
(2)医学观察对象尽量单间居住;减少与共同居住者的接触机会;家庭内保持通风。其使用后的卫生间做好必要的清洁和消毒工作;
(3)医学观察对象尽量减少不必要的外出;外出时要戴好口罩,避免到人群聚集的场所;
(4)每天早晚各测量1次体温,并观察以下表现:咳嗽、呼吸气短、咽喉痛、腹泻、流鼻涕,做好记录,如有发热呼吸道症状,建议就近前往医院发热门诊就诊。
十二、在公共场所怎样预防新型冠状病毒传染?
传染病流行期间,尽量不到人流密集和空气流通不畅的公共场所,特别是儿童、老年人及免疫力低下的人群。如必须去应戴口罩;在自己咳嗽或打喷嚏时,用纸巾将口鼻完全遮住,并将用过的纸巾立刻扔进封闭式垃圾箱内,防止病菌传播。
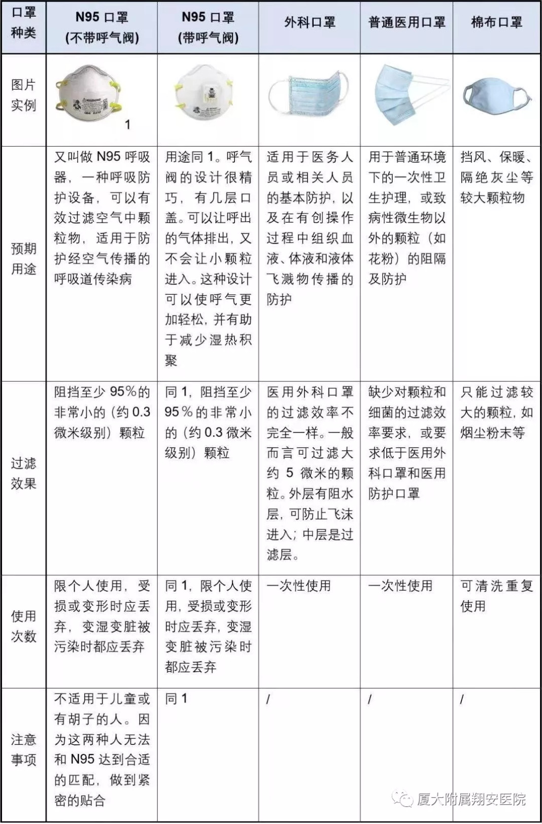
十三、如何佩戴口罩及多长时间需要更换?
戴口罩要保持贴合度良好,避免有漏缝。应该贴着嘴鼻,使深色面朝外,有金属片的一边朝上,切记不要戴反。根据自己的脸型,将折面充分展开,把鼻、嘴、下颌完全包住,然后压紧鼻夹,使口罩与面部完全贴合。推荐每2至4小时更换一次。如果口罩被分泌物弄湿或弄脏,必须立即更换。口罩用完后,不要直接放到包里、兜里。
十四、使用过的口罩如何处理?
1. 在医疗机构时:可把口罩直接投入医疗废物垃圾袋中,口罩作为医疗废物,可由专业处理机构进行集中处置;
2. 对于普通人:平时使用过的口罩可以直接丢入垃圾桶;
3. 对于疑似患有传染病的民众:应在就诊或接受调查处置时,将使用过的口罩交给相应工作人员,作为医疗废弃物进行处理;
4. 对于存在发热、咳嗽、咳痰、打喷嚏等症状的人,或接触过此类人群的人:推荐将口罩先丢至垃圾桶,再使用5%的84消毒液按照1:99配比后,撒至口罩上进行处理。如无消毒液,也可使用密封袋/保鲜袋,将口罩密封后丢入垃圾桶。
十五、疫情下如何保持情绪稳定?
情绪状态与免疫力密切相关,稳定的情绪是抵抗病毒的强有力屏障。武汉同济医院专家提出多种居家隔离解压方法:
1. 休息:保持正常生活规律,制定作息时间表,适当休息、充足睡眠;
2. 运动:可酌情选择居家可做的锻炼,减轻焦虑、保持好的心态;
3. 音乐:听轻松愉快的音乐,如古典音乐或轻音乐,也可自己唱歌;
4. 放松训练:深呼吸、瑜伽、冥想、太极等;
5. 倾诉:一吐为快,取得解脱、支持和指正;
6. 阅读:可缓解压力、转移注意力,增加知识乐趣;
7. 写作:可写下自己的压力体验,生理、心理上的烦恼;
8. 有节制地获取信息:每天接收有关信息的时间尽量控制不超过一个小时;
9. 关注权威媒体发布的信息:不信谣、不传谣。
(综合整理自厦门大学附属翔安医院、鹭岛校园智慧健康、人民日报、央视新闻等)